(本网讯)近日,2025年第十一届全国大学生物理实验竞赛(创新)决赛在中南大学圆满落幕。我校学子凭借扎实的物理功底、突出的创新能力和默契的团队协作,在激烈角逐中斩获一等奖2项、二等奖3项、三等奖1项,学校获 “优秀组织奖”,创历史最佳成绩。


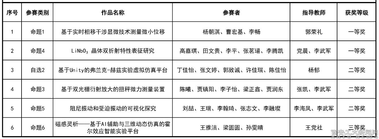
获得一等奖的项目“基于实时相移干涉显微技术测量微小位移”创新性地将长工作距离物镜干涉显微技术与先进位移检测系统相结合,构建了一套具有独特优势的微纳尺度测量平台。该技术采用高数值孔径的长工作距离物镜,工作距离超过10毫米,在保持亚微米级横向分辨率的同时,显著拓展了样品操作空间和深度感知范围,有效解决了传统干涉显微镜在观测厚样品或不规则表面时的局限性。系统通过压电陶瓷和MEMS反射镜提供亚纳米级位移激励,结合分焦平面偏振相机实现四步相移干涉测量,在实时信号处理算法支持下,可对样品微小位移进行毫秒级动态解析。这种创新的技术组合不仅避免了物镜与样品的碰撞风险,更突破了传统显微技术在高环境敏感性样品、恶劣工况以及大体积样品观测中的技术瓶颈。实验证明,该系统兼具纳米级测量精度、百微米量程和kHz级动态响应能力,为材料科学、生物医学和微机电系统等领域的原位检测提供了全新的研究工具。未来通过集成自适应光学和深度学习算法,可进一步拓展其在跨尺度、多物理场耦合测量中的应用潜力。

获得一等奖的项目“LiNbO3晶体双折射特性表征研究”主要研究晶体双折射特性,所设计搭建的实验测量平台,实现了对任意波矢方向的晶体双折射率测量。团队所设计制造的两种可调平旋转载物台,通过弹力夹持结构适配不同形状晶体,可同轴连接步进电机实现角度精准控制,使用TracePro仿真优化了出瞳-入瞳结构,屏蔽了96%背景杂散光,大幅提升成像质量。整套光路以He-Ne激光为光源,经扩束准直后正入射晶体,仅通过转动晶体即可完成测量,装置搭建简单且稳定性强。团队所开发的可视化测量界面,采用多线程架构实现图像实时采集、滤波降噪与寻峰计算,同步输出光强分布曲线及峰值数据,支持数据交互分析。配套的折射率椭球分析工具,可导入实测数据自动比对,直观呈现实验结果与理论值偏差,提升分析效率,未来可推广为大学物理实验项目。

全国大学生物理实验竞赛(China Undergraduate Physics Experiment Competition,简称CUPEC)是由国家级实验教学示范中心联席会物理学科组、全国高等学校实验物理教学研究会和中国物理学会物理教学委员会主办,是2020年入选全国普通高校大学生竞赛排行榜的唯一物理类竞赛,为教育部认可的A类学科竞赛之一。作为国内挑战性最强、影响力最大的物理类竞赛,本届赛事,吸引了全国722所高校的3260支队伍参与初赛,最终331所高校的750支队伍脱颖而出晋级现场决赛。
近年来,学校始终坚持“以学生为中心”,将学科竞赛与课程体系改革深度融合,持续完善实践育人体系,为培养更多具备创新精神的高素质人才筑牢根基,推动更多学子在实践中探索真理、锤炼本领。本届大赛中学校在组织协调、选拔培训、经费投入、场地保障等方面给予了全方位支持,所建设的开放创新实验室与数智化物理实验室,已成为学科竞赛的关键支撑平台。
文、图:党晨 审核:张丽丽 编辑:常玢超